Xidmət nədir? Necə yeyilməli?

Xidmət – əlimizdə olan resursları (proqram təminatı, server, insan, ağac quş vs) və imkanlarımızı (zəka, təcrübə, xarizma, məlumat vs) istifadə edərək satıcının müştəriyə əldə etmək istədiyi DƏYƏRİ verməsidir. Ən qısa və maraqlı formada izahı, budur.
Belə bir izahın, xidmət sözünü məhz bu formada başa düşməyimizin bizə nə faydası olabilər? Niyə DƏYƏR bu qədər vacibdir?
Bu suala cavab vermədən əvvəl, gəlin əvvəlcə məqsəd nə deməkdir, aydınlaşdıraq.
Misal:
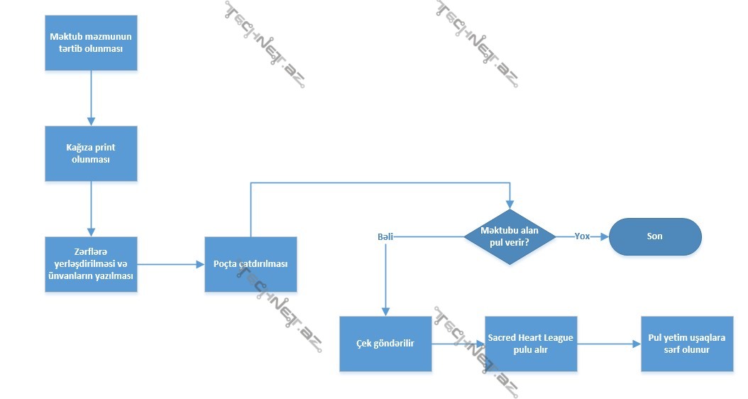
Amerika Birləşmiş Ştatlarında vaxtilə Missisipi ştatında mövcud olan “Sacred Heart League” şirkəti – varlı ailələrdən pul toplayaraq yetim, kimsəsiz uşaqlara yardım xidməti göstərirmiş. Bu şirkət məktubda yetim uşaqlar barədə vəziyyəti izah edir və hara nə formada pul göndəriləbilər məlumatı ilə poçt vasitəsilə həmin o varlı ailələrə göndərir.
Ən bəsit formada bu prosesi bu cür göstərmək olar:
Bu həmin şirkətin müdiriyyəti qərara gəlir ki, vəziyyət gərgindir, pul azdır və bu prosesi optimallaşdırmaq lazımdır. Çox müzakirə olunur, düşünülür və belə addımlar atılsın deyə qərar verilir:
- Ən gözəl kağız (ələ toxunanda həzz verir) alınsın.
- Rəngli, gözəl fonlu zərf sifariş olunsun
- Çapın keyfiyyəti yoxlanılsın, düzgün şrift seçilsin
- Xüsusi Poçtmen işə götürülsün və şirkətin müvafiq geyimini geyərək şəxsən məktubu təqdim etsin, nə bilim etiket qaydalarına riayət etsin
Büdcədən pul ayırılır, olunur.
Müəyyən bir vaxt keçir, heç bir şey dəyişmir. Şirkət bağlanır.
Təəsürat və fikir:
Məqsəd (objective) – hansısa proses(process), əməliyyatların(activity), etdyimiz əmələrin(activity) ARZUOLUNAN nəticəsidir(required outcome).
Arzuolunan nəticəni əldə etmək üçün prosesdə etdyimiz bütün əməliyyatları nəzərdən keçirib əsas addımları düzgün təyin etmək lazımdır.
Verdiyimiz misala qayıdaraq biz görürük ki, hər şey ancaq və ancaq varlı ailələrə verilən məktubun məzmunundan asılıdır. Ordakı cümlələrdən və fikrin düzgün çatdırılmasından. Prosesin digər əməliyyatları, addımları super-meqa-maxi tənzimlənsədə arzuolunan effekt əldə olunmur.
Dəyər nədir və niyə vacibdir?
Niyə Bentley bahalı maşındır, Niva yox? Niyə italyan restoranında, canlı musiqi altında verilən kofe bu qədər bahadır? Və ən maraqlısı necə olur ki biz bu qiymətə razıyıq?
Çünki biz o kofeni təəsüratlarımıza görə unikal bir mühitdə içirik. Yəni məsələ xammal olaraq kofedə yox, göstərilən xidmətin səviyyəsindən, personalın gülərüzlülüyündən, oturduğumuz oturacağın rahatlığından, müğənninin gözəl səsindən, restoranın yerləşdiyi məkandan vs-dən asılıdır.
Bentley maşını nə qədər rahat və sürətli olsa da, ondan daha rahat və sürətli maşınlar var. Əmma o markanın verdiyi sosial status və bundan aldığımız həzz unikaldır.
İstənilən malı(product) və ya xidməti(service) onun texniki keyfiyyətlərindən əlavə bazardakı rəqiblərinə nəzərən unikallığına nəzərə alırıq. Bu unikallıq əllə və ya hansısa cihazla ölçüləbilməz.
Buna görə də DƏYƏR-in maddi-(tangible) və qeyri maddi(intangible) ünsurları var, deyirik.
Beləliklə qeyri maddi ünsurlardan aşağıdakıları sadalıyabilərik:
Təhlükəsizlik – account və paroldan istifadə edilməsi
Rahatlıq – İnterfeysi istifadəçi üçün rahat olan sayt
Çeviklik – Tez tez updatelərin buraxılması
İnnovativ – Upgradelərin müvafiq olaraq olunması, yeni versiyalar
Dayanıqlı – Ölkədə fərqli yerlərədə bir neçə onlayn datacentre-ın olması
Dəstəklənmə – ServiceDesk-ə zəng etdikdə çox xoş qarşılamaları və tez həll etmələri
Mobillik- İstənilən yerdən, istənilən mobil cihaz üzərindən işləməsi
Praktika olaraq, niyə Filan-celldən və ya sırf o internet provayderdən istifadə etdiyinizi düşünün. İstədiyiniz qədər bu qeyri maddi ünsurları əlavə edəbilərsiniz. Əsas odur ki, öz iş yerinizdə, istifadəçinin “nəbzini” tutmağı, göstərdiyiniz xidmətlərin onlara olan dəyərini başa düşəsiniz.
Dəyər necə ölçülür?
Dəyərin ölçülməsi müştəri vəya istifadəçiyə görə dəyişir:
Müştəri (customer) – pulla xidmətdən istifadə edən
Xidmət bir başa müştəriyə göstərilirsə (misal: İnternet provayderin Hosting xidməti), bu xidmətin dəyəri bir başa müştərinin bu xidmətə görə nə qədər pul xərcləmək istəyi ilə ölçülür.
Bu hesablamalarda Satıcının bu xidməti göstərməsi üçün nə qədər özü məsrəf çəkdiyi nəzərə alınmır.
İstifadəçi (user) – pulsuz xidmətdən istifadə edən
İstifadəçinin xidmət səviyyəsini necə dəyrləndirdiyi biraz daha çətindir.
Uğurlu və unikal bir İT komanda olmaq üçün biz ancaq maddi yox, həmçinin bu qeyri maddi ünsurları da təyin etməliyik.
Daha professional misal versək, əgər biz bankın vəya Təhsil Nazirliyinin vəya Ali məhkəmədə fəaliyyət göstərən İT Departamentində müəssisənin daxili isitfadəçilərinə eMail xidməti göstəririksə, bu xidmətin hər bir istifadəçi kateqoriyası (misal olaraq hər departament) üçün nə qədər və nə cür dəyərli olmasını, eMail xidmətini göstərərək bizim və müştərinin (istifadəçinin) məqsədi nədir bilməliyik. Hansı biznes və ya sosial əməliyyatlarda xidmətimizin necə iştirak etməsini bilməliyik. Bunun üçün blok-sxemlərdən, anket, feedback, dəyərləndirmə formalarından istifadə etməli, düzgün prioritet qoymalıyıq. Və daha sonra bu xidmətin həqiqətən arzuolunan nəticəni verib verməməsini yoxlamalı, prosesdə əməliyyatların hansının daha vacib və bu işi kimlərin gördüyünü nəzərdən keçirməliyik.
Menyu, please!
İstifadəçi vəya müştəri sayı 300-500 və daha çox olan şirkətlərin İT Departamenti təxmini 40-120 xidmət göstərir. Bunlar həm istifadəçi (daxili), həm müştəriyə(xarici) birbaşa göstəriləbilər. Və bu xidmətlərin hansının digərindən vacib olmasını (yuxarıda misal verdiyimiz qaydada) aydınlaşdırmaqdan qabaq ən azından xidmət siyahısının yaradılması şərtdir.
Bu məsələdə restoranlar çox qabağa gedib. Restoranda bizə menyu verilir. Orda bütün əldə edə biləcəyimiz mal və xidmətlərin:
Adı, Tərkibi, Şəkli (bəzilərində), Qiyməti, Bişirilmə vaxtı(bəzilərində), Kalori sayı yazılır.
İTİL buna İT Xidmət Kataloqu (Service Catalogue) deyir. Düşünün, belə bir menyu biz də tərtib etsək və istifadəçilərimizə versək, rahat olmaz mı? Şirkətimizə gələn hər yeni işçi ilə əziyyət çəkməsək gözəl olmaz mı?
Növbəti “OMG, İT Xidmət Kataloqu!” məqaləmdə görüşmək üzərə. Uğurlar!
Məqalənin hazırlanmasında istifadə olunan ədəbiyyat:
İTİLv3 2011 Edition
Banklarda İnformasiya Texnologiyaları – A.S. Şevelev (2003)
Yeni iqtisadiyyat – E. Deminq (2006)


Şərhlər ( Xidmət nədir? Necə yeyilməli? )
Əlinizə sağlıq. 🙂