Cisco routerin boot prosesi və yaddaş növləri haqqında.

Salam dostlar! Cisco avadanlığı ilə işləyərkən biz IOS və startup-config kimi faylların avadanlıq işə salınanda və ya restart olunanda problemsiz yüklənməsinə vərdiş etmişik və bu prosesin baş verməsində çox nadir hallarda problemlər yaşanır. Ümid edirəm ki, bu məqaləni oxuduqdan sonra siz Cisco routerlərin yaddaş növləri və yüklənmə prosesi haqqında tam məlumatlı olacaqsızın və problem baş verdikdə bu məlumat sizə kömək olacaq.
Zənnimcə, routerin boot prosesi haqqında danışmazdan əvvəl mövcud yaddaş növləri barədə məlumatlı olmalıyıq. Yaddaş növləri iki əsas kateqoriyaya bölünür : enerji mənbəyi itirildikdə özündə olan məlumatı saxlayan və itirənlər. Aşağıda Cisco routerlərində mövcud olan yaddaş növləri haqqında məlumatlar qeyd olunub.
Flash yaddaş
Bu yaddaş növü enerji mənbəyi itirildikdə özündə olan məlumatı saxlayır. Cisco IOS burada saxlanılır və əgər flash yaddaşın həcmi imkan verirsə, onda eyni zamanda bir neçə IOS faylın saxlanılması mümkündür, amma bunlardan biri router tərəfindən istifadə olunacaq.
NVRAM (Non-volatile Random Access Memory)
Adından bəlli olduğu kimi, bu yaddaş növü də enerji mənbəyi itirildikdə özündə olan məlumatı itirmir. Startup-config faylı və configuration register burada saxlanılır.
RAM (Random Access Memory)
Çox sürətli məlumat oxuma imkanı yaradır və enerji mənbəyi itirildikdə özündə olan məlumatı itirir. İşlək olan Cisco IOS və startup-config faylları avadanlıq işə salınanda müvafiq olaraq Flash və NVRAM-dan bu yaddaşa yüklənilir.
RAM özlüyündə Main Processor Memory və Shared In/Out Memory növlərinə bölünür. Main Processor Memory Cisco IOS, running-config, routing table, CAM table (switch-lərdə) və ARP table kimi məlumatlar üçündür. Shared In/Out Memory isə paketlərin otürülmədən əvvəl müvəqqəti saxlanılması üçün istifadə olunur.
ROM (Read Only Memory)
Cisco routerin boot olunmasında işin əsas hissəsinin həyata keçməsini təmin edən elementlər ROM-da yerləşir. Bura Power-on Self Test (POST), Bootstrap və ROMmon (ROM Monitor) aiddir.

Yaddaş növləri haqqında danışarkən POST və configuration register kimi tam izahını vermədiyimiz elementlərə toxunmuşduq. Məqalənin ilk hissəsində məqsədim yaddaş növləri və onların məqsədi haqqında məlumat vermək idi. İkinci hissədə isə, Cisco routerin boot olunma prosesinə nəzər salmaqla yuxarıda qeyd olunan proseslər barədə daha ətraflı məlumat vermək istəyirəm.
Cisco routeri bizim tərəfimizdən işə salınarkən ən birinci ROM-da mövcud olan proqram POST-u həyata keçirir. POST (Power-on Self Test) routerdə CPU, yaddaş və interfeyslər kimi fiziki komponentlərin işlək olduğunu yoxlayır və onlarda texniki nasazlığın olmamasından əmin olur.
POST uğurla həyata keçirildikdən sonra, yenədə ROM-da yerləşən bootstrap proqramı Flash yaddaşdan İOS faylın təyin olunub və yüklənməsini təmin edir. Bunun üçün ilkin olaraq bootstrap NVRAM-da mövcud olan configuration register-ə baxır. Configuration register onaltılıq say sistemində olan bir göstəricidir və ilkin (default) olaraq 0x2102 kimi təyin olunur. Configuration register haqqında bir qədər ətraflı danışmaq istərdim. Bu göstəricinin vasitəsi ilə siz Cisco routerin boot prosesinə təsir edə bilərsiniz. Misal üçün aşağıdaki şəkildə qırmızı ilə boot field value işarələnib. Bu göstəricini dəyişməklə 3 məqsədə nail ola bilərik.
- 0 (0000) kimi təyin olunarsa onda router ROMMON rejimində açılacaqdır. ROMMON çox məhdud bir interfeysdir və bir qədər sonra biz nəyə görə routerin məhz bu rejimdə yüklənməsinin lazımlığı haqqında danışacayıq, amma adi qaydada routerin ROMMON-da açılması problemin mövcud olmasından xəbər verir. Əksər hallarda avadanlıq IOS faylını tapa bilmədikdə və ya Flash yaddaşın işlək olmadığı halda rommon rejimində yüklənir.
- 1 (0001) kimi təyin olunarsa onda router flash yaddaşda IOS faylını tapmağa çalışır.
- 2 dən F-ə qədər (0010 – 1111) təyin olunduğu halda router startup-config-ə baxır və orada boot system komandasını axtarır və həmin komandada təyin olunmuş IOS faylını yükləməyə çalışır. Əgər bir neçə boot system komandası varsa, onda həmin komandaların ardıcıllığına baxılır.
Əgər bütün bu cəhdlər uğursuz olarsa, onda router TFTP server tərəfindən İOS-un təqdim olunması üçün broadcast göndərir və bu cəhd uğursuzluqla yekunlaşandan sonra ROMMON rejimində yüklənir.
Cisco İOS Flashdan RAM-a yükləndikdən sonra Router konfiqurasiya faylını axtarır (startup-config) və burada yenə Configuration register-in daha bir özəlliyi haqqında söyləməliyik. Qırmızı ilə işarələnən hissə routerin NVRAM-da olan startup-config-in oxunacağını təyin edir. Əgər bu göstərici 0 kimi təyin olunarsa, onda NVRAM-da olan startup-config istifadə olunacaq. Əgər 4 kimi təyin olunarsa, onda NVRAM-da olan startup-config istifadə olunmayacaq və router boş konfiqurasiya ilə yüklənəcək. Router bu cür yüklənməsi bizə unudulmuş enable və ya console şifrənin bərpa olunması üçün lazım ola bilər. Şifrə unudulduğu halda Configuration register-i dəyişmək yalnız ROMMON rejimində mümkün olacaqdır.
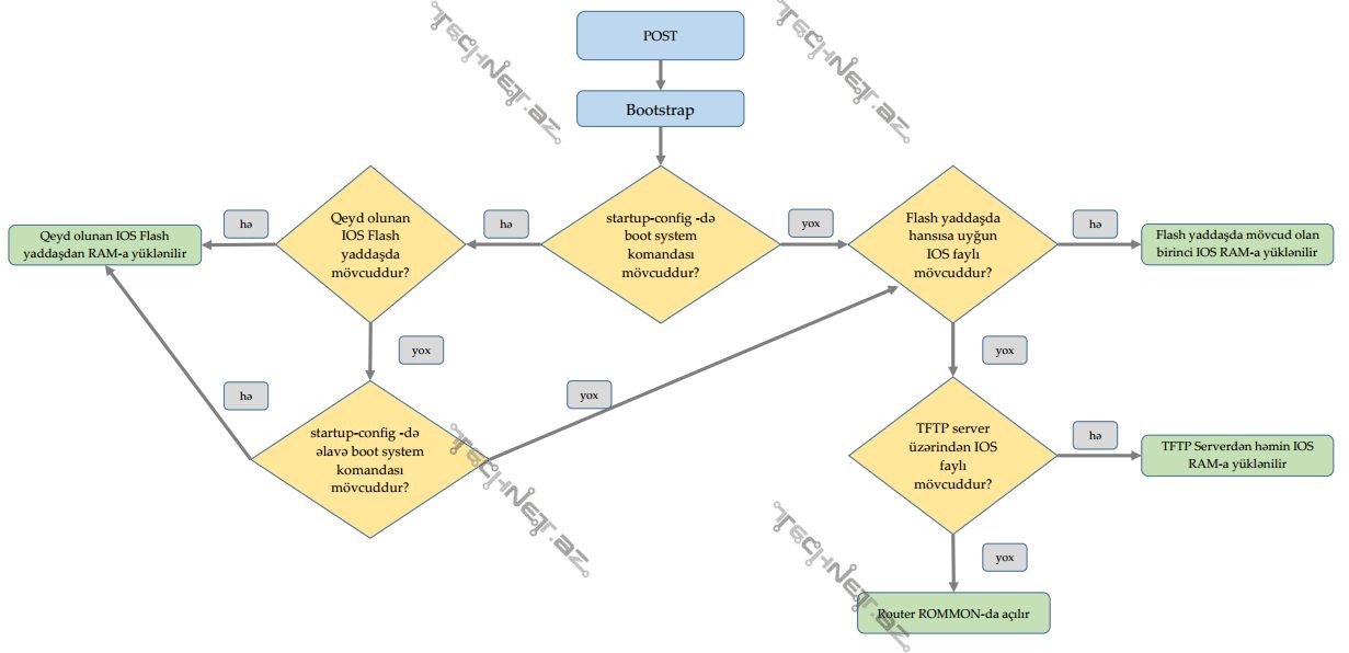
Gördüyünüz kimi 16 bitlik Configuration register göstəricisi routerin boot prosesinə çox ciddi şəkildə təsir edə bilər. Aşağıda Configuration register 0x2102 olduğu halda boot prosesi 2 ədəd qrafik şəkildə göstərilib.
Cisco IOS-in yüklənmə prosesi.
Cisco IOS uğurla yükləndikdən sonra startup-config-in yükləmə prosesi.
Ümid edirəm ki, faydalı olacaq!




